
En el competitivo mundo de las bebidas en México y Latinoamérica, el envase ya no es solo un contenedor; es una declaración de principios. Desde la cerveza artesanal en Baja California hasta las bebidas energéticas en São Paulo, el aluminio se ha consolidado como el “Rey del Envase”.
Como expertos con años de experiencia en la manufactura de envases metálicos, hemos creado esta guía técnica exhaustiva. Aquí no solo aprenderá cómo se transforma una bobina de metal en una obra de arte cilíndrica, sino que entenderá el mercado actual y cómo elegir al socio estratégico adecuado para escalar su negocio.
¿Qué es una lata de aluminio? Materiales, Aleaciones y Usos
Para entender la calidad, primero debemos hablar de metalurgia. Una lata de bebidas moderna es una maravilla de la ingeniería diseñada para soportar hasta 90 libras por pulgada cuadrada (PSI) de presión interna, todo con paredes más delgadas que un cabello humano.
La Ciencia del Material
Las latas no están hechas de aluminio puro, ya que sería demasiado blando. Utilizamos aleaciones específicas de manganeso y magnesio para lograr la resistencia perfecta:
- Aleación 3004 (Cuerpo de la Lata): Es la columna vertebral del envase. Se elige por su alta formabilidad (capacidad de estirarse sin romperse) y su excelente resistencia a la corrosión.
- Aleación 5182 (La Tapa/Tapa): Este material es más rígido y duro. Se utiliza para la tapa superior porque debe soportar la presión interna del gas sin deformarse y albergar el mecanismo de apertura (anilla).
Versatilidad de Usos en la Industria
Gracias a sus propiedades de barrera absoluta (bloquea el 100% del oxígeno y la luz UV), la lata de aluminio es el estándar de oro para:
- Cerveza (Industrial y Artesanal): Protege los lúpulos de la oxidación y la luz, evitando el temido sabor “azorrillado”.
- Bebidas Carbonatadas (Refrescos): Mantiene la efervescencia por mucho más tiempo que el PET.
- Aguas con Gas (Sparkling Water): Una tendencia explosiva en México, donde el consumidor busca alternativas saludables sin plástico.
- Bebidas Energéticas y Café Cold Brew: Formatos como el Sleek y Slim son los preferidos en esta categoría.
- Vinos y Cócteles (RTD): El formato “enlatado” permite el consumo en lugares donde el vidrio está prohibido, como playas y festivales.
Elaboración de Latas de Aluminio: Un Proceso de Alta Precisión
La fabricación de latas (Can Making) es un proceso continuo de alta velocidad. En FLYTINBOTTLE, y en las plantas más avanzadas del mundo, no hay intervención manual directa en la formación del envase. Utilizamos líneas totalmente automatizadas capaces de producir miles de latas por minuto con una precisión micrométrica.
El Equipo
El corazón de una fábrica de latas incluye prensas de copas (Cupping Presses), formadoras de cuerpo (Bodymakers) y hornos de curado masivos. Estas máquinas operan 24/7, garantizando que cada lote sea idéntico al anterior.
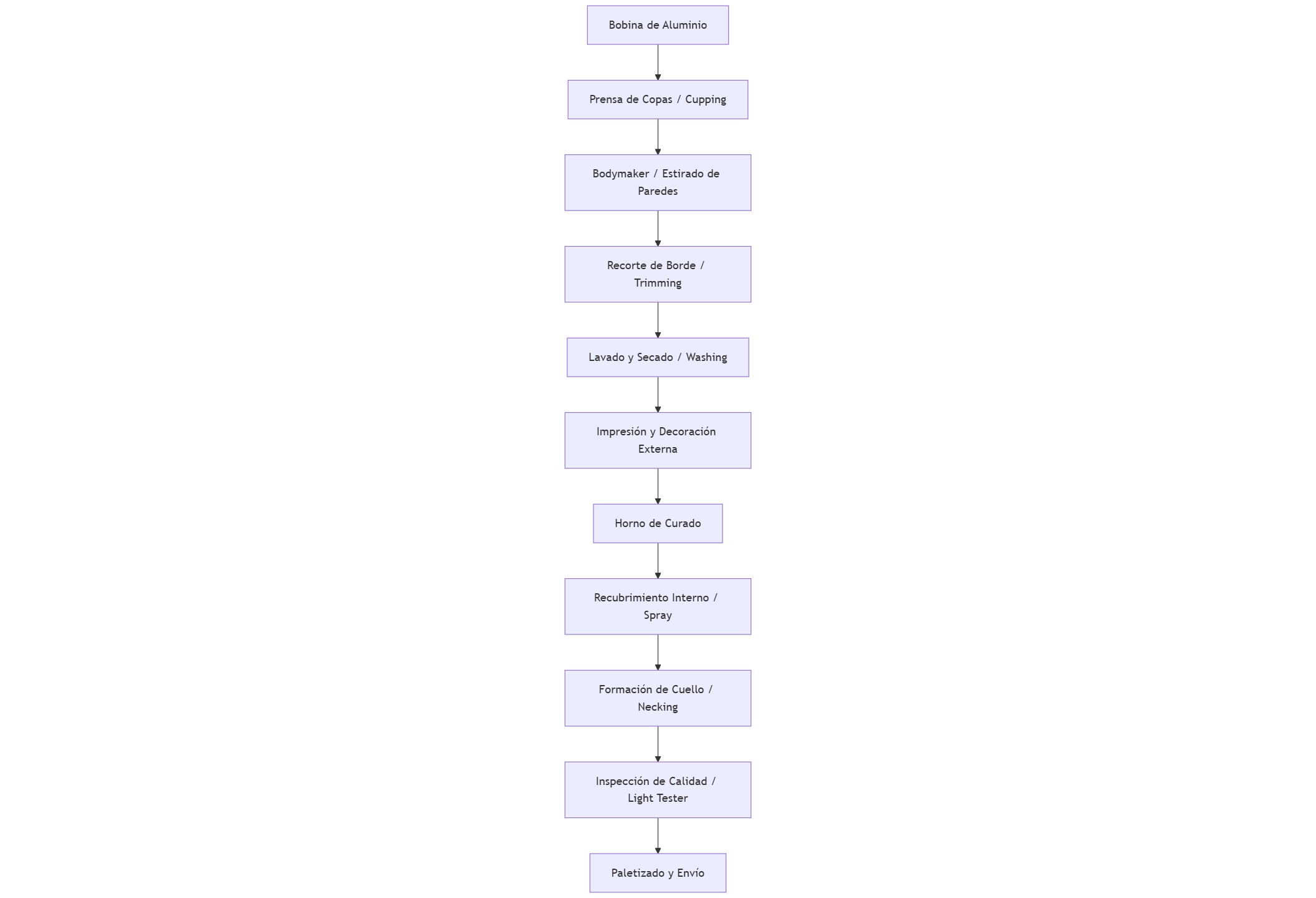
Paso a Paso: Del Rollo al Envase
A continuación, detallamos el proceso técnico de manufactura del cuerpo de la lata (2-piece can):
- Desenbobinado y Lubricación (Uncoiling): El proceso inicia con una bobina gigante de aluminio que pesa varias toneladas. La lámina se desenrolla y se recubre con una capa ultrafina de lubricante a base de agua para facilitar su paso por los moldes sin rasgarse.
- Troquelado de Copas (Cupping): Una prensa de alta velocidad corta discos circulares de la lámina y los embute para formar “copas” bajas y anchas. Este es el estado embrionario de la lata.
- Estirado y Planchado (Draw & Iron – Bodymaker): Esta es la etapa crítica. La copa pasa por una máquina llamada Bodymaker. Un punzón empuja la copa a través de una serie de anillos de carburo, cada uno ligeramente más pequeño que el anterior. Esto estira el metal, adelgazando las paredes y alargando el cuerpo hasta su altura final. Simultáneamente, se forma el domo cóncavo en la base para resistir la presión.
- Recorte (Trimming): Después del estirado, el borde superior de la lata queda irregular y ondulado. Una cuchilla giratoria recorta este exceso para dejar un borde recto y de altura precisa, fundamental para el sellado posterior.
- Lavado y Secado (Washing): Las latas pasan por una lavadora industrial gigante de múltiples etapas (ácido, enjuague, agua desionizada) para eliminar completamente los lubricantes y el polvo de metal. Al salir, son estériles y “Food Safe”.
- Impresión y Barnizado Exterior (Printing): Las latas giran a alta velocidad contra rodillos de tinta. Se aplica el diseño del cliente (hasta 6-8 colores) y una capa de barniz protector (Overvarnish) para dar brillo o acabado mate y proteger la tinta de roces.
- Horneado de Decoración (Curing): Las latas pasan por un horno para secar y fijar la tinta instantáneamente.
- Recubrimiento Interno (Internal Spray): Una pistola rociadora entra en cada lata y aplica una laca epoxi o polimérica (libre de BPA si se solicita). Esto crea una barrera entre el líquido y el metal, evitando que la bebida adquiera sabor metálico o corroa el aluminio. Luego, pasa por otro horno para curar esta capa.
- Formación de Cuello y Pestaña (Necking & Flanging): El diámetro superior de la lata se reduce progresivamente (Necking) para adaptarse al tamaño de la tapa (estándar 202 o 200). Luego, se dobla el borde hacia afuera (Flanging) para permitir el cierre hermético.
- Prueba de Luz (Light Testing): Cada lata entra en una máquina que bloquea la luz exterior y busca el más mínimo fotón que entre. Si entra luz, hay un agujero microscópico, y la lata es rechazada automáticamente.
Diagrama de Flujo del Proceso (Flowchart)

La Producción de la Tapa (End Making)
La tapa se fabrica en una línea separada. La lámina de aluminio (aleación 5182) se corta y estampa. Luego, en un proceso de conversión de altísima precisión, se marca la línea de apertura (score line) y se remacha la anilla (tab). Finalmente, se aplica un compuesto sellador en el borde que actuará como “empaque” al momento de cerrar la lata en la planta de llenado.

Fábricas de Latas de Aluminio en México: Análisis del Mercado Local
México es una potencia mundial en producción de bebidas, y por ello, alberga a los gigantes globales de la industria. Sin embargo, para una marca en crecimiento, trabajar con ellos puede ser un desafío.
A continuación, listamos los principales actores locales y sus características:
A continuación, listamos los principales actores locales y sus características:
- Envases Universales
- Perfil: Una multinacional de origen mexicano con una red enorme de plantas dedicadas a soluciones de PET, aluminio y alimentos.
- Ventaja: Calidad indiscutible y logística local optimizada para grandes volúmenes.
- Desventaja: Su enfoque está en clientes masivos (como Coca-Cola o Grupo Modelo). La atención a clientes pequeños es limitada y los requisitos de crédito suelen ser muy estrictos.
- Crown Envases México
- Perfil: Parte de Crown Holdings, líder mundial en tecnología de envases metálicos y tapas.
- Ventaja: Innovación constante en formatos, diseño de tapas y eficiencia de materiales.
- Desventaja: MOQ (Cantidad Mínima de Pedido) extremadamente alto. A menudo requieren contratos anuales o pedidos de millones de piezas, lo que resulta inviable para una PYME o una startup de bebidas.
- Ball Corporation México
- Perfil: Quizás el nombre más reconocido a nivel mundial, pioneros en iniciativas de sostenibilidad y economía circular del aluminio.
- Ventaja: Liderazgo en latas impresas con tecnologías digitales recientes y compromiso ambiental.
- Desventaja: Tiempos de entrega largos debido a la saturación de sus líneas con contratos de grandes cerveceras internacionales. Sus precios son altos para volúmenes que ellos consideran “bajos” (lo que para una marca pequeña puede ser una producción anual entera).
La Ventaja Estratégica de FLYTINBOTTLE: Su Fábrica y Socio Global
Aquí es donde el mercado presentaba un vacío. Las grandes marcas tenían proveedores, pero ¿qué pasaba con las marcas medianas, las ediciones especiales y los nuevos lanzamientos?
FLYTINBOTTLE nace para llenar ese espacio. Somos una fábrica y comercializadora con sede en China, diseñada para operar con la eficiencia de un gigante pero con la flexibilidad de un socio boutique.
¿Por qué las empresas mexicanas y sudamericanas están cambiando a FLYTINBOTTLE?
1. Capacidad Industrial Masiva
No somos intermediarios pequeños. Contamos con 4 líneas de producción automáticas de última generación.
- Daily Output: 1,000,000 de piezas al día.
- Garantía: Tenemos la capacidad de abastecer desde un lanzamiento piloto hasta la expansión nacional de su marca sin quiebres de stock.
2. Inocuidad y Certificación (Food Safe)
Entendemos que exportar a México o vender en cadenas de autoservicio (como OXXO o Walmart) requiere cumplimiento estricto. Nuestras latas cuentan con certificaciones internacionales de seguridad alimentaria, utilizando recubrimientos internos libres de BPA que garantizan la integridad de su bebida.
3. Velocidad de Respuesta (Fast Delivery)
El mito de que “China tarda mucho” es cosa del pasado. Gracias a nuestra eficiencia operativa:
- Producción: 15 a 30 días para pedidos personalizados.
- Logística: Tenemos experiencia experta en envíos a puertos como Manzanillo, Veracruz, Callao o Valparaíso, agilizando el proceso de importación.
4. Personalización Total (Custom Branding)
Mientras que las fábricas locales a menudo venden latas “en blanco” (bright cans) obligándolo a usar etiquetas termoencogibles (sleeves) que complican el reciclaje, nosotros ofrecemos impresión directa en la lata (Dry Offset) incluso para pedidos más pequeños. Esto eleva la percepción de calidad de su producto.
5. Apoyo a Pequeñas Cantidades (Small Quantity Support)
Este es nuestro mayor diferenciador. Entendemos que no todos quieren comprar 5 millones de latas para empezar. Ofrecemos MOQs flexibles que permiten a las marcas probar el mercado, lanzar ediciones de temporada o diversificar sabores sin inmovilizar capital en inventario excesivo.
6. Precios Competitivos (Cheaper Price)
Al ser fábrica directa en China, nuestra estructura de costos nos permite ofrecer precios unitarios sumamente competitivos, incluso considerando el flete. Esto le da a usted un mayor margen de maniobra frente a sus competidores locales.

La Reciclabilidad del Aluminio: El Futuro del Empaque en LatAm
El mercado latinoamericano está cambiando. Las regulaciones ambientales en México, Chile y Colombia se están endureciendo contra los plásticos de un solo uso. Aquí es donde el aluminio brilla.
Sostenibilidad Real
El aluminio es infinitamente reciclable. A diferencia del plástico, que se degrada en calidad cada vez que se recicla (downcycling), una lata de aluminio puede fundirse y volver a ser una lata nueva sin perder ninguna propiedad. Este ciclo de “lata a lata” puede ocurrir en tan solo 60 días.
Tendencias Futuras en la Región
- Migración del PET al Aluminio: Las marcas de agua premium y refrescos artesanales están abandonando el plástico para proyectar una imagen eco-friendly y premium.
- Economía Circular: Los consumidores mexicanos son cada vez más conscientes. Una marca que usa latas comunica responsabilidad ambiental.
- Innovación en Tamaños: Veremos un auge en formatos Slim (250ml) para bebidas funcionales y King Can (473ml/16oz) para cervezas especiales.
¿Listo para llevar su producción al siguiente nivel?
No permita que las limitaciones de los proveedores locales frenen su crecimiento. En FLYTINBOTTLE, combinamos la potencia de fabricación asiática con el servicio y la comprensión del mercado latino.
Sea que necesite una lata estándar o una impresión personalizada de alta gama, somos el fabricante de latas de aluminio que su negocio necesita.
Contáctenos hoy mismo para una cotización rápida y descubra cuánto puede ahorrar.
Contáctenos


























































